best365(亚洲集团)体育官网-登录入口
首页
关于我们
365best体育官网登录介绍
公司大事记
现任领导
机构设置
历任领导
院训、院徽
联系我们
团队队伍
在职教师
兼职教授
荣休教师
永远的怀念
人才培养
培养方案
冬季小学期
精品课程
人才招聘
人才招聘
本科
法律硕士
法学硕士
法学博士
继续教育
就业信息
对外交流
培训中心
员工工作
员工会
员工风采
首页
>>
通知公告
>> 正文
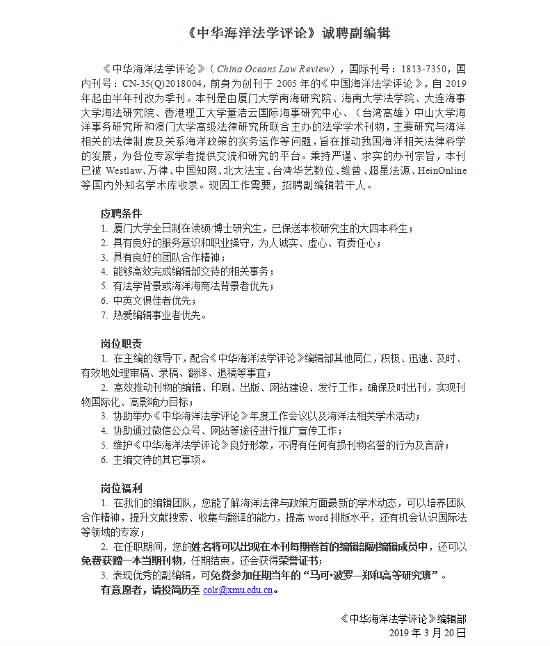
《中华海洋法学评论》诚聘副编审
2019年03月20日 10:15 365best体育官网登录 点击:[]
招聘启事